• مصرف الإنماء
  • آخر الأخبار
  • التوظيف
  • قنوات التداول
  • مراكزنا
  • English
  • فتح حساب استثماري جديد
Alinma Investment
  • تسجيل الدخول
  • فتح حساب جديد
للسوق السعودي
تداول الإنماء
الإنماء إنترناشونال
للأسواق العالمية
  • الوساطة
    الوساطة
    • الوساطة المحلية
    • الوساطة الدولية
    • المنتجات والخدمات
    الأبحاث والتقارير
    • التقرير اليومي للسوق
    • أبحاث السوق
  • الصناديق الاستثمارية
    الأصول
    • الصناديق الاستثمارية العامة
    • ETF صناديق المؤشرات المتداولة
    • الصناديق الاستثمارية الخاصة
    • المحافظ الاستثمارية الخاصة
    • الصناديق الوقفية
    • الصناديق العائلية الخاصة
    الاستثمارات البديلة
    • الصناديق العقارية الخاصة
    • الصناديق العقارية المتداولة
    • الصناديق العقارية العامة
    • صناديق الملكية الخاصة
  • المصرفية الاستثمارية
    • المصرفية الاستثمارية
  • خدمات الاستثمار
    • إدارة الثروات
    • خدمات الحفظ
  • نبذة عنا
    • عن الشركة
    • مجلس الإدارة
    • كبار التنفيذيين
    • التقارير المالية والإفصاح
    • اللجنة الشرعية
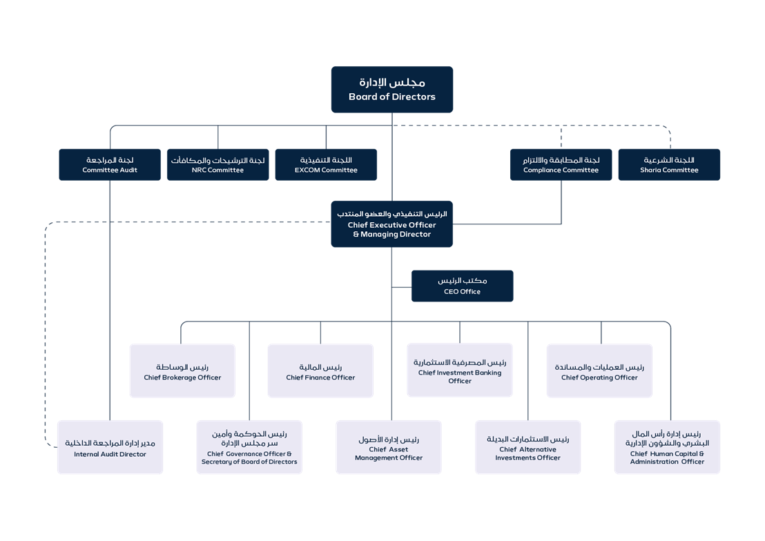
    • الهيكل التنظيمي للشركة
  • English
  • تسجيل الدخول
    • الأسواق المحلية
      منصة الإنماء المالية
    • للأسواق العالمية
      منصة الإنماء المالية جلوبال
  1. الإنماء المالية

الهيكل التنظيمي للشركة



كيف نستطيع خدمتك؟

فريق مخصص للرد على استفساراتك وتلبية احتياجاتك


تواصل معنا
اضغط هنا
قنوات التداول
اضغط هنا
مراكزنا
اضغط هنا
البريد الإلكتروني
اضغط هنا
رقم الهاتف
اضغط هنا
  • سياسة الخصوصية
  • خريطة الموقع
  • التوظيف

© 2022-2009 جميع الحقوق محفوظة لشركة الإنماء للاستثمار

الانماء المالية © 2025، ترخيص هيئة السوق المالية رقم (37 - 09134)

19