• Alinma Bank
  • Latest News
  • Careers
  • Trading Channels
  • Our Branches
  • عربي
  • Open an Investment Account
Alinma Investment
  • تسجيل الدخول
  • فتح حساب جديد
للسوق السعودي
تداول الإنماء
الإنماء إنترناشونال
للأسواق العالمية
  • Brokerage
    Brokerage
    • Local Brokerage
    • International Brokerage
    • Products and Services
    Reports and Research
    • Market Research
  • Mutual Funds
    Assets
    • Public Investment Funds
    • Alinma Saudi Government Sukuk ETF Fund
    • Private Investment Funds
    • Endowment funds
    • Private family funds
    Alternative investments
    • Private real estate funds
    • Real estate traded funds
    • Public real estate funds
    • Private equity funds
  • Investment banking
    • investment banking
  • Investment Services
    • Wealth management
    • Custodian Services
  • Who we are
    • About us
    • Board of Directors
    • Senior Executives
    • Disclosure and Financial Reports
    • Sharia Committee
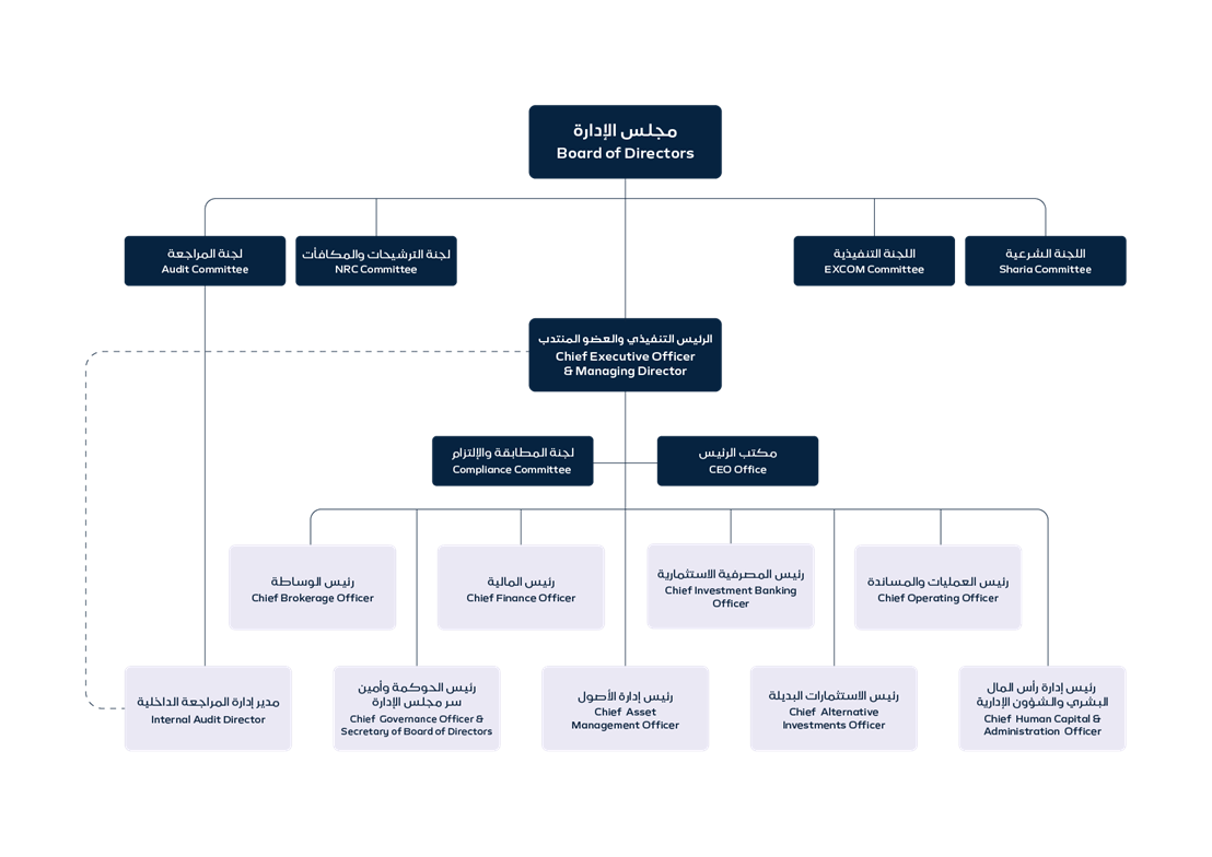
    • Company organizational structure
  • العربية
  • Log In
    • Local Market
      Alinma Capital Platform
    • Global Market
      Alinma Capital Global Platform
  1. Alinma Capital

The company's organizational structure



How may we assist you?

Our committed team is available to address your inquiries and fulfill your requirements.


Connect with us
Click here
Trading Channels
Click here
Our Branches
Click here
Email Us
Click here
Phone Number
Click here
  • privacy policy
  • Site Map
  • Career

© 2025-2009 All rights reserved to Alinma Capital Company

Alinma Capital © 2025, Capital Market Authority License No. (37 - 09134)

18